对于骨质疏松患者来说,晒太阳补钙不仅可以让身体生成维生素D促进钙吸收。它还可以通过调节激素、强化肌肉、改善免疫和睡眠等来影响骨骼健康。

一、晒太阳-不止是补钙
对于骨质疏松患者来说,晒太阳补钙不仅可以让身体生成维生素D促进钙吸收。它还可以通过调节激素、强化肌肉、改善免疫和睡眠等来影响骨骼健康。
但是现在的人都不能正确的晒太阳,因为晒太阳有很多限制,让无法晒太阳的人陷入焦虑。那如何正确的晒太阳呢?
如果说晒太阳是传统的 “手动充电”,光疗就是骨骼的 “智能快充”。
科学家发现,特定波长的光不仅能促进维生素 D 合成,还能激活成骨细胞,抑制破骨细胞活性,促进血管生成,调节骨骼微环境与炎症反应。
1.镇江市中医院骨伤科及针灸科
通过督灸联合光疗对原发性骨质疏松(POP)的临床疗效及对血清骨保护素(OPC)、核因子-kB受体活化因子配体(RANKL)表达的影响的研究,得知光疗法能达到增加骨量、抑制骨吸收等作用,从而减轻患者疼痛、改善患者功能障碍情况,提高临床疗效。(何海明,刘鸿燕. 督灸联合威伐光治疗原发性骨质疏松的临床观察及对OPG/RANKL系统的影响[J]. 中国老年学杂志,2023,43(12): 2910-2913.)
2.《中国临床康复》
通过实验观察发现:运动疗法与磁疗、光疗是改善老年骨质疏松症骨密度及腰背痛的有效手段。(潘宏良,何德. 运动疗法与磁疗、光疗改善老年骨质疏松症患者骨密度及腰背痛的效果评价[J]. 中国临床康复杂志,2004,(24): 5072-5073.)
3.《运动》
大量实验表明,低强度弱激光对骨质疏松症有一定的治疗作用,成为老年人以及行动不便的骨质疏松人群更加安全可靠的防治方式。(王磊磊. LED光疗对骨质疏松防治的研究展望[J]. 运动,2019,(3): 151-152.)
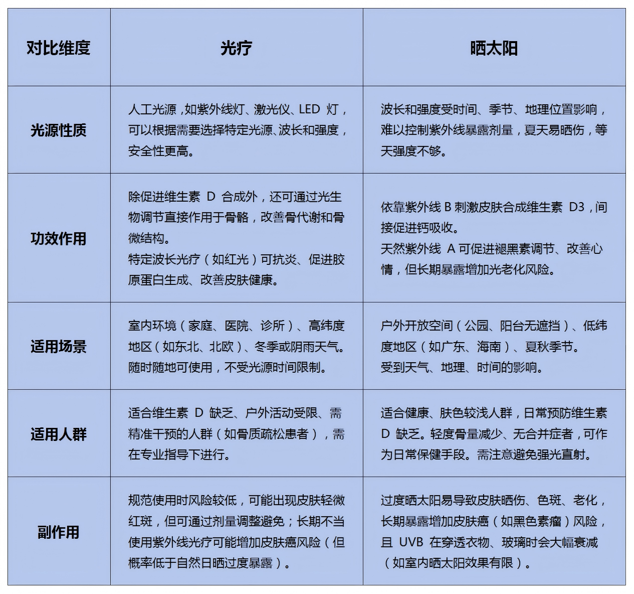
三、光照和光疗如何选择
当自然日照不足或人体对阳光的利用效率下降时,光疗作为一种精准可控的干预手段,正逐渐成为骨质疏松防治的新方向。
光疗不受时间地点的限制,更适合那些长期无法户外活动、维生素 D 严重缺乏的人群。
四、光疗应用骨质疏松的说明
光疗作为一种非药物、低侵入性的治疗手段,是骨质疏松非药物综合干预措施的重要推荐,但不能替代其他治疗方法。
部分使用效果需要根据患者的个体情况进行评估。如果您患有骨质疏松,请咨询专业医生,制定适合自己的方案。
(1)智能光疗设备:通过皮肤传感器实时监测维生素 D 合成效率,自动调节照射剂量;
(2)靶向光疗:结合骨密度影像,对高危部位(如椎体)进行定点照射;
(3)纳米光疗技术:利用光敏纳米材料增强骨细胞对光能的吸收效率。
骨骼健康这场持久战,在科学补钙、营养运动的基础上,通过光疗的精准手段,才能真正打赢。

联系我们